
PG电子(Pocket Games Soft )全球首屈一指的电子游戏供货商[永久网址:363050.com],首位跨足线下线上电子游戏开发。PG电子,pg娱乐,PG电子试玩平台,PG电子技巧,PG电子下载,欢迎注册体验!公司自设立以来,始终专注于耐火材料行业,坚持科技创新、绿色发展。公司被认定为国家级专精特新“小巨人”并于公司打造了一支由博士领衔,具有丰富行业经验和科研能力的研发团队。公司积极承担科技部中小企业科技创新基金项目、唐山市科技项目等项目,分别于年度营业收入、归属于母公司股东的净利润和扣除非经常性损益后归属于母公司股东的净利润分别为
2017-2024年全国耐火材料产量出现波动,2017-2020年随着耐火材料企业工艺和科技水平不断提升,产品持续推陈出新,耐火材料供给侧改革逐步推进。2024年全国耐火材料产量为2,207.11万吨,同比下降3.94%。未来随着“碳达峰、碳中和”政策的实施,钢铁行业冶炼工艺和要求的不断提升,预计下业对高端耐火材料的需求上升。近几年耐火材料行业的发展趋势具有以下特点:(1)耐火材料企业联合重组步伐加快,优势向大型企业转移;(2)产品不断创新,长寿节能绿色耐火材料将是重点发展方向;(3)自动化、智能化水平不断提升,全面提升耐火材料制造水平。从下游来看,耐火材料广泛应用于钢铁、水泥、陶瓷、玻璃、化工、有色等高温工业相关领域。钢铁行业占耐火材料使用总量的65.00%左右。1996年我国钢产量突破1亿吨,跃居全球第一。自此,我国一直保持钢产量世界排名第一的位置。2020年以来,我国粗钢产量始终在10亿吨以上。
公司是业内知名企业,积极参与行业建设,目前为中国耐火材料行业协会第九届理事会会长单位、河北省耐火材料行业协会会长单位,公司董事长董国亮先生担任中国耐火材料行业协会轮值会长。经过多年积累,公司掌握钢水净化功能性元件设计技术、滑动水口配套技术等核心技术,公司将各项核心技术应用于主营业务产品中,为客户提供高性能、长寿命、绿色、低碳产品。我国耐火材料企业数量多达2,000家以上,市场较为分散。公司境内业务主要集中在华北地区,2024年公司在华北地区市场占有率为4.83%。国亮新材可比公司PE(2024)均值为79.33X,PE(TTM)均值为117.88X。随着公司募投项目进一步扩大生产规模,提升自动化、智能化水平,提升公司绿色制造水平及公司长期发展质量。
公司是一家专业从事高温工业用耐火材料整体解决方案的高新技术企业,为客户提供耐火材料整体承包服务及耐火材料产品。
公司自设立以来,始终专注于耐火材料行业,坚持科技创新、绿色发展。公司打造了一支由博士领衔,具有丰富行业经验和科研能力的研发团队。公司积极承担科技部中小企业科技创新基金项目、唐山市科技项目等项目,科研成果屡获殊荣,分别于2009年、2016年、2019年荣获河北省科技进步三等奖。截至2025年12月1日,公司拥有5项河北省科学技术成果证书、33项发明专利、52项实用新型专利。公司重视环境保护,2020年被工业和信息化部列入“第五批绿色工厂名单”。
2025年4月河北省人民政府授予公司“2024年度河北省优秀民营企业”称号;公司亦被认定为国家级专精特新“小巨人”并于2025年8月入选重点“小巨人”名单、“河北省专精特新中小企业”、“河北省企业技术中心”、“河北省科技型中小企业”、“河北省制造业单项冠军(镁碳砖)”;公司于2020年获人力资源和社会保障部批准设立“博士后科研工作站”,是业内建有博士后科研工作站的企业之一。公司与中国科学院过程工程研究所、北京科技大学、武汉科技大学和华北理工大学等院校开展合作,积极探索耐火材料行业新材料、新工艺、新技术。
公司地处我国重要钢铁生产基地—河北省唐山市,在耐火材料行业深耕多年,凭借技术优势、区位优势及丰富的行业经验,公司与德龙钢铁、东海特钢、天柱钢铁、津西钢铁、燕山钢铁、纵横钢铁、九江线材、首钢集团、东华钢铁、瑞丰钢铁、冀南钢铁、鑫达钢铁、河钢股份等知名钢铁企业合作多年。公司立足唐山,辐射全国,与中天钢铁(南通)和山西晋钢等公司建立合作关系。公司亦积极开展海外布局,开拓俄罗斯、越南等海外市场。
截至2025年12月1日,董国亮直接持有公司股份41,419,206股,占公司股本总额的比例为63.15%,通过国亮合伙间接控制公司4.44%的表决权;赵素兰直接持有公司股份5,799,330股,占公司股本总额的比例为8.84%;董国亮、赵素兰之子董金峰直接持有公司2,485,427股,占公司股本总额的比例为3.79%。国亮合伙、董金峰为董国亮、赵素兰的一致行动人。董国亮、赵素兰合计控制公司80.22%的表决权。董国亮与赵素兰为夫妻关系,其中董国亮担任公司董事长,赵素兰担任公司董事。董国亮、赵素兰能够对公司股东会、董事会及经营决策产生重大影响,为公司的共同实际控制人。
耐火材料能够提升冶炼设备使用寿命、降低能源消耗水平、提升冶炼产品的品质等。2022-2025H1,公司生产多种定形、不定形和功能性耐火材料产品。公司生产的耐火材料产品除部分直接对外销售外,大多用于公司耐火材料整体承包服务。作为耐火材料制造企业,公司生产的耐火材料如下表所示。
耐火材料整体承包的业务模式是制造业与服务业融合发展的新型制造模式和产业形态,是先进制造业和现代服务业深度融合的重要方向。2022-2025H1,公司为钢铁冶炼企业提供耐火材料整体解决方案,即根据客户需要,集成热工装备用耐火材料的配置设计研发、生产制造、安装施工、使用维护、技术服务和用后处理等工序的一体化服务模式。公司是业内知名企业,以优质的产品及服务、成熟的方案、丰富的行业经验赢得众多客户的青睐。耐火材料整体承包模式下,公司根据耐火材料使用环境,研究耐火材料损毁机制,针对具体使用部位,选择和应用适宜材质的耐火材料。此外,公司持续对耐火材料产品进行技术升级,通过提升耐火材料产品性能,有效延长钢包、中间包、铁水包的使用寿命,降低客户吨钢耐火材料消耗,实现与客户共赢。
钢铁冶炼工艺流程较长,公司耐火材料整体承包服务包括钢包、中间包及铁水包。
钢包即钢水包,用于炼钢厂、铸造厂在平炉、电炉或转炉前盛接钢水、进行浇注作业。公司与客户签订整体承包合同后,根据现场情况以及客户要求进行整体承包方案设计,并针对不同的钢包部位选用最适合的耐火材料,如永久层选用莫来石质浇注料,工作层选用钢包浇注料或钢包砖。方案确定后由工程管理部安排施工,按照设计要求完成对钢包的耐材覆盖。
中间包是炼钢中用到的一个耐火材料容器,首先接收从钢包浇下来的钢水,然后再由中间包水口分配到各个结晶器中,起到分流、连浇、减压、保护、清除杂质的作用。中间包承包服务与钢包类似,耐火材料包括塞棒、长水口、浸入式水口、稳流器、挡渣墙、冲击板,以及永久衬浇注料、干式振动料、中间包涂抹料等不定形耐火材料。
铁水包是铁水(从高炉到转炉)倒运的一个过渡容器,是铁水预处理的主要工具。铁水包承包服务与钢包类似,耐火材料包括铁包永久层浇注料,铝碳化硅碳砖以及铁水包浇注料等。
耐火材料整体承包模式:在耐火材料整体承包模式下,公司负责客户耐火材料的配置设计研发、生产制造、安装施工、使用维护、技术服务和用后处理等工序的一体化服务模式。公司将耐火材料产品发至客户现场后进行施工,施工完成后交付客户使用,客户使用后根据合同约定的结算条款(如出钢量、出铁量等)进行结算。耐火材料整体承包模式使公司和客户的分工更为细致和明确,有利于最大限度发挥各自的专业特长,节约生产成本,提高各自的经济效益,实现公司和客户的双赢。
2024年度,公司耐火材料整体承包收入同比减少5,544.43万元,降幅为6.35%,主要原因包括:①受钢铁行业产能置换政策影响,无锡新三洲特钢有限公司、唐山德龙等客户因产能置换导致关停;②公司与客户合作的部分项目到期后未中标,以及公司终止针对短期内无法实现扭亏为盈的项目;③受钢铁行业市场低迷的影响,2024年前三季度钢材市场价格持续下降并处于低位,为有效控制成本,缓解经营压力,部分主要客户下调与公司的结算价格,导致整体承包收入有所下降。
2022-2025H1,公司耐火材料直接销售收入金额分别为13,457.53万元、11,155.76万元、8,476.76万元和3,171.83万元,逐年下降,主要是公司向河北丰发实业有限公司的销售规模下降所致。
2022-2025H1,公司耐火材料整体承包中细分产品收入构成情况如下表所示。
2022-2025H1,公司耐火材料直接销售中细分产品收入构成情况如下表所示。
2022-2025Q1-3,公司营业总收入分别为9.37亿元、9.84亿元、9.05亿元和7.87亿元。公司坚持以市场需求为导向,为客户提供优质服务。公司凭借先进的生产工艺、稳定的品质管控能力和优质的综合服务能力赢得了客户的广泛认可,建立起持续合作的业务基础。2024年度,公司营业收入同比减少7,967.09万元,降幅为8.09%,主要受钢铁行业产能置换政策影响导致部分客户关停、部分项目未中标、公司终止短期内无法扭亏为盈的项目,以及部分客户下调结算价格等因素的影响,导致营业收入有所下降。
根据公司招股说明书披露,公司预测2025年度营业收入、归属于母公司股东的净利润和扣除非经常性损益后归属于母公司股东的净利润分别为105,362.92万元、7,981.40万元和7,218.68万元,同比分别增长16.46%、12.47%和20.09%。
2024年度,公司耐火材料整体承包毛利率有所下降,主要原因包括:①受2024年度钢铁行业市场低迷的影响,2024年前三季度钢材市场价格持续下降并处于低位,为有效控制成本,缓解经营压力,部分客户下调与公司的结算价格,同时受原材料市场价格上升的影响,镁砂、刚玉类等主要原材料的采购价格均有不同程度上升,导致公司营业成本的下降幅度低于营业收入的下降幅度;②公司主要客户集中在华北、东北和华东,公司的战略举措为立足河北唐山,做大做强,进一步提升市场地位,同时,布局江苏、山东等华东地区,形成华北和华东两大核心业务区域。为此,公司新开拓纵横钢铁关联公司沧州中铁、东华钢铁,以及与徐钢集团、津西钢铁重新建立合作,前期投入成本相对较高,公司需一定时间适应前述钢厂生产环境、生产工艺,造成负毛利率和低毛利率的情况。
2024年度,公司耐火材料直接销售毛利率同比有所下降,主要受2024年度钢铁行业市场低迷的影响,耐火材料产品的市场价格有所下降,导致相关产品的毛利率有所下降。
2022-2025Q1-3,公司研发费用率分别为4.64%、4.96%、4.96%和5.69%,呈上升趋势。公司注重研发投入与产品创新,致力于耐火材料产品耐高温、耐侵蚀、抗冲刷等性能的提升。公司通过持续加大研发投入、建设研发人才团队,能够保障公司在产品创新、生产工艺等方面满足客户生产需求。
2022-2025H1,公司主营业务以内销为主,境内主营业务收入分别为93,606.67万元、98,306.41万元、90,027.89万元和50,495.44万元,各年度占比均高于99.00%。公司生产基地位于河北省唐山市,河北省是我国重要钢铁生产基地。公司立足华北,辐射华东、华中、东北地区,未来将进一步开拓华南、西南市场。
2022-2025H1,公司境外主营业务收入分别为128.54万元、96.97万元、152.06万元和267.35万元。未来,公司规划依托一带一路政策,积极拓展海外市场,向俄罗斯、越南等地区开拓耐火材料的销售,积极参与国际竞争。
公司为德龙钢铁、东海特钢、天柱钢铁、津西钢铁、燕山钢铁、纵横钢铁、九江线材、首钢集团、东华钢铁、瑞丰钢铁、冀南钢铁、鑫达钢铁、河钢股份等多家知名钢厂提供耐火材料整体承包服务,拥有20多年的整体承包服务经验。2022-2025H1,公司不存在向单个客户的销售比例超过50%或严重依赖少数客户的情形。
耐火材料是指耐火度不低于1,580℃的一类无机非金属材料,具有耐高温、耐磨损及耐化学侵蚀等特点,广泛应用于钢铁、有色、建材、化工、电力、环保、航天等领域的高温过程,是所有高温工业新工艺和新技术实施的重要基础和支撑材料,对高温工业产品质量提升与品种开发、高效生产和节能减排具有重要作用。
整体来看,一系列政策和行业规范的推出旨在引导耐火材料企业进行转型升级,带动耐火材料企业加大技术研发,向智能化、绿色化方向发展。公司积极响应国家政策,结合企业优势,提高生产自动化水平,目前已升级镁碳砖自动化生产线,降低生产成本。公司加强节能减排,积极研发低碳、绿色产品,公司的研发成果“不定形耐火材料的免烘烤技术开发和应用”有效减少生产过程中能源耗用,于2016年荣获河北省科技进步三等奖。未来公司将坚持科技创新,走绿色发展、低碳发展之路。
2.1、2017-2024年全国耐火材料产量波动,绿色节能材料是行业发展方向
2017年-2024年全国耐火材料产量出现波动,2017年-2020年随着耐火材料企业工艺和科技水平不断提升,产品持续推陈出新,耐火材料供给侧改革逐步推进,下游钢厂产量的不断提升,刺激了耐火材料需求的增加,耐火材料产量逐步上升。2020年后由于受到复杂的国内国际形势影响,耐火材料生产企业利润承压,产量下降。2023年全国耐火材料产量为2,298万吨,同比下降0.14%,2024年全国耐火材料产量为2,207.11万吨,同比下降3.94%。未来随着“碳达峰、碳中和”政策的实施,钢铁行业冶炼工艺和要求的不断提升,预计下业对高端耐火材料的需求上升。耐火材料将朝长寿节能化方向发展,中高端耐火材料生产企业将凭借强大的技术实力和资金实力不断推动耐材产品的更新迭代,其生产的耐火材料产品种类、质量会更加契合下游钢铁行业的需求,有利于推动下游钢铁行业如无碳钢、洁净钢等高端钢材冶炼的发展。
从耐火材料进出口贸易额情况来看,我国以出口贸易为主,进口贸易占比较小。2024年我国耐火材料进出口贸易总额达39.44亿美元,其中出口贸易额高达37.84亿美元,同比下降12.33%。从整体来看,近年来由于耐火材料售价波动较大,加之国内外复杂形势的影响,进出口贸易额会存在一定的波动。
包括《工业和信息化部关于促进耐火材料产业健康可持续发展的若干意见》《耐火材料行业规范条件(2014年)》在内的多个法规政策均引导耐火企业合理投资、遏制低水平重复建设、加快结构调整、促进耐火材料产业健康可持续发展,为耐火材料产业加快联合重组进程、提高生产集中度、推进节能环保和安全生产奠定了良好的政策基础。随着市场竞争的不断加剧,耐火材料行业联合重组的发展进程也将不断加快,例如北京利尔分别于2021年收购武汉威林科技股份有限公司70.55%股权、2022年取得秦皇岛首钢黑崎耐火材料有限公司64.00%股权,奥镁集团于2023年收购济南新峨嵋实业有限公司65.00%股权。
钢铁、水泥、玻璃和陶瓷等行业碳排放占我国碳排放比重较大,随着“碳达峰、碳中和”政策的实施,钢铁、水泥、玻璃和陶瓷等行业将积极推进绿色高质量发展,加强节能减排。国家发改委、商务部发布的《鼓励外商投资产业目录》(2022年版本),将水泥、电子玻璃、陶瓷、微孔炭砖等窑炉用长寿命节能环保(无铬化)耐火材料生产列为《全国鼓励外商投资产业目录》,将长寿节能环保耐火材料生产列入《中西部地区外商投资优势产业目录》。耐火材料作为高温工业的重要基础和支撑材料,将朝长寿命、节能、绿色方向发展。
目前,我国耐火材料行业生产过程中自动化、智能化程度相对较低,但随着政策法规的引导以及制造业的不断升级,耐火材料行业将逐渐使用自动化控制水平高的先进工艺和装备,在原料智能仓储立体库、自动配料系统、成型自动化生产线、全自动温控超高温隧道窑、生产过程的智能在线检测等工艺流程方面,实现由机械化向自动化、智能化迈进,提升生产效率的同时降低生产成本。
耐火材料上业主要为耐火材料的原料制造,耐火原料制造行业主要包括菱镁矿、矾土、刚玉、石墨等无机非金属矿物原料(用作耐火材料的主原料)开采、冶炼与加工行业,硅溶胶等相关化工原料制造行业,以及氧化铁、氧化镁等金属氧化物制造行业。耐火材料使用的耐火原料主要有镁质原料、铝质原料和石墨原料等。
从耐火行业下游来看,耐火材料广泛应用于钢铁、水泥、陶瓷、玻璃、化工、有色等高温工业相关领域。钢铁行业占耐火材料使用总量的65.00%左右。由于炼钢所有环节都需要耐火材料,且个别环节对耐火材料消耗侵蚀严重,更换速度快,因而钢铁行业对耐火材料需求最多。
钢铁行业是国民经济的基础性、支柱型产业,是关乎工业稳定增长、经济平稳运行的重要领域。1996年我国钢产量突破1亿吨,跃居全球第一。自此,我国一直保持钢产量世界排名第一的位置。根据世界钢铁协会的统计数据,2024年全球粗钢产量18.826亿吨,中国粗钢产量为10.05亿吨,占全球粗钢产量的53.38%。2020年以来,我国粗钢产量始终在10亿吨以上。
2024年以来,制造业用钢需求上升,但受房地产市场低迷的影响,房地产用钢需求下降。近期国家出台一系列政策支持地产发展,中央提出房地产市场止跌回稳,预计未来房地产对钢铁消费的不利影响将减弱。根据国家统计局数据,2025年1季度,我国粗钢产量25,933万吨,同比增长0.6%。
钢铁产业区域集中度较高,华北地区是我国重要钢铁生产基地,2024年度华北地区粗钢产量为30,869.71万吨,占全国粗钢产量的比例为30.71%。华北地区中河北省、山西省、内蒙古自治区和天津市2024年度粗钢产量分别为19,985.76万吨、6,027.90万吨、3,223.66万吨、1,632.39万吨。
2025年8月,工信部、自然资源部等五部门联合印发《钢铁行业稳增长工作方案(2025-2026年)》,提出2025-2026年,钢铁行业增加值年均增长4%左右,经济效益企稳回升,市场供需更趋平衡,产业结构更加优化,有效供给能力不断增强,绿色低碳、数字化发展水平显著提升的总目标。
钢铁行业对于耐火材料行业的发展具有举足轻重的作用,因此,耐火材料行业受下游钢铁行业的影响,耐火材料产量增速与粗钢产量增速变动趋势基本一致。
截至2025年12月1日,公司共拥有85项专利,其中包含33项发明专利、52项实用新型专利。
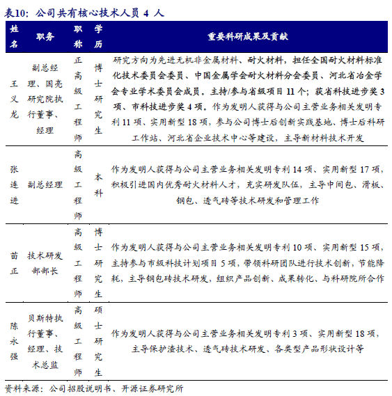
公司始终坚持技术研发,打造了一支由博士领衔具有丰富行业经验的优秀研发团队。公司的研发以市场需求为导向,紧紧围绕客户的实际需求,解决客户痛点,结合行业发展情况,同时与产品生产、项目现场使用紧密联系,形成“市场导向-科学研究-产品小试-项目现场试验-产业化应用”的一体化研发模式。
公司长期专注于钢铁冶金工业领域耐火材料产品研发、生产与应用技术的研究。经过多年积累,公司掌握钢水净化功能性元件设计技术、滑动水口配套技术、钢包用高性能长寿化集成技术、中间包系统耐材整体设计与结构优化、炼铁系统耐材的配套技术等核心技术。公司将各项核心技术应用于主营业务产品中,为客户提供高性能、长寿命、绿色、低碳产品。
国亮研究院致力于新型复合材料、新能源材料成果转化,拓展公司耐火材料的应用领域。截至2025年12月1日,公司正在从事的研发项目包括“高性能中间包护板的研究与改进”、“中间包镁铝质干式料的研究与应用”等。
其中,“高压钴酸锂正极材料烧成用莫来石质反应器技术研究”、“NCM811三元锂正极材料烧成用莫来石质反应器技术研究”等在研项目主要与电池正极材料烧成用匣钵、电池负极材料烧成用反应器相关。
3.2、竞争格局:我国耐火材料市场分散,公司2024年华北市占率4.83%
我国耐火材料企业数量多达2,000家以上,市场较为分散。根据中国耐火材料行业协会数据,2024年销售收入超过10亿元的耐火材料企业数量为13家,其中超过50亿元的耐火材料企业数量为3家。2024年度耐火材料企业法国益瑞石集团(Imerys)营业收入为281.55亿元,排名全球耐火材料企业第一名;奥地利奥镁营业收入为265.59亿元,排名全球耐火材料企业第二名。国内耐火材料企业在业务规模、技术水平和产品结构等方面与国际巨头还存在差距,市场话语权和定价权相对较低。
目前仅有少数国内知名耐火材料企业在全国布局,并向上游原材料延伸,拥有镁制耐火原料矿山,如北京利尔、濮耐股份。大部分耐火材料企业深耕区域市场,形成了较高的市场影响力,例如江苏嘉耐高温材料股份有限公司位于江苏省宜兴市,在华东地区具有较大影响力;公司位于河北省唐山市,在华北地区具有较大影响力,是中国耐火材料行业协会第九届理事会会长单位、河北省耐火材料行业协会会长单位,具有较高市场知名度。
公司下游客户是钢铁生产企业,钢厂通常采用招投标的方式确定供应商,根据耐火材料使用的具体环节如钢包、中间包、铁水包等分段进行招标,出于保障生产的需要,客户通常选取至少2名供应商进行合作,部分钢厂有多个生产车间,存在按车间单独进行招投标的情形,与钢厂合作的耐火材料供应商数量较多。公司钢铁行业客户数量多,竞争对手也相应较多。
根据公司测算,2022年-2024年钢铁行业耐火材料市场空间分别为1,351.35万吨、1,350.28万吨和1,326.72万吨,耐火材料行业持续进行技术创新,随着长寿命、高性能耐火材料的使用,钢铁行业粗钢生产过程中吨钢耐火材料消耗量整体呈下降趋势,市场空间略有下降。2022年、2023年和2024年公司耐火材料产品在钢铁行业用耐火材料市场占有率分别为1.72%、1.67%和1.62%,2023年度和2024年度同比下降0.05个百分点。
公司境内业务主要集中在华北地区,其他地区销售规模较小。2022年、2023年和2024年公司在华北地区市场占有率分别为4.69%、4.62%和4.83%,公司在其他地区的市场占有率均低于1%,未来仍有较大的发展空间。
我们选取与公司产品同类或部分同类,应用场景相同或相近,且具有一定市场影响力的代表性企业作为同行业可比公司。综合考虑,选取北京利尔、濮耐股份、中钢洛耐、瑞泰科技、科创新材作为可比公司。
2022-2025H1,公司综合毛利率分别为17.38%、24.15%、21.21%和20.33%。2024年度,公司综合毛利率高于同行业可比公司平均水平,但变动趋势保持一致,均有所下滑,主要原因包括:一方面,受下游钢铁行业市场低迷的影响,各类耐火材料产品及服务的销售(结算)价格整体有一定程度的下降;另一方面,镁砂、刚玉等原材料市场价格呈上升趋势,综合因素导致耐火材料行业毛利率水平有所下降。2025年1-6月,公司综合毛利率与同行业公司相近。
本次公开发行股票所募集的资金在扣除发行费用后的净额,公司将投资于“滑板水口产线技术改造项目”、“年产5万吨镁碳砖智能制造项目”、“年产15万吨耐材用再生料生产线建设项目”以及补充流动资金。
滑板水口产线技术改造项目:本项目旨在通过引进先进的自动化生产设备、优化厂房布局,并配套立体仓储系统,对公司现有的滑动水口车间进行改造升级,有效提升公司滑动水口类产品的产能和生产效率。本项目实施后,将扩大公司滑动水口类产品的生产规模,也有助于公司进一步提升市场份额和盈利能力,为公司主营业务的持续稳定健康发展奠定良好基础。本项目还将有效提升生产过程的自动化、智能化水平,进而实现提升公司核心竞争力和品牌影响力的目的。
本项目计划建设期为18个月,顺利建成并达产后,预估年营业收入4,533.11万元,年净利润880.23万元,综合毛利率为34.22%,净利率为18.88%,项目预计税后内部收益率为17.58%,税后静态投资回收期为6.63年。
年产5万吨镁碳砖智能制造项目:本项目计划利用位于公司现有厂房进行镁碳砖自动化生产线的建设,通过引进液压机、智能仓储等先进设备,形成年产5万吨的镁碳砖生产线,解决公司镁碳砖产能瓶颈的问题,有效提高镁碳砖的生产效率和产能,满足公司未来耐火材料整体承包服务对镁碳砖的需求。本项目的实施有助于提升公司整体经济效益,增强市场竞争力,提升公司社会形象,并为建设资源节约型、环境友好型社会做出实际贡献。
本项目计划建设期1年,顺利建成并达产后,预估年营业收入23,098.96万元,年净利润2,368.23万元,综合毛利率为25.21%,净利率为10.25%。项目预计税后内部收益率为13.85%。税后静态投资回收期为8.23年。
年产15万吨耐材用再生料生产线建设项目:本项目拟于子公司贝斯特现有厂区内新建8条耐材用再生料生产线,年产量共计15万吨,以提升公司的再生料自主生产能力,有效降低公司对再生料供应商的采购依赖。本项目响应国家大力推进耐火材料行业节能减排的号召,通过提高公司耐火材料产品原材料中再生料的使用比例,降低生产成本,从而提升公司绿色制造水平及公司长期发展质量。
本项目计划建设期2年,分两期实施。本项目具有良好的经济效益。项目建设达产后,预估年营业收入18,000.00万元,年净利润1,826.60万元,综合毛利率为23.68%,净利率为10.15%。项目预计税后内部收益率为18.79%。税后静态投资回收期为7.89年。
国亮新材可比公司PE(2024)均值为79.33X,PE(TTM)均值为117.88X。公司自设立以来,始终专注于耐火材料行业,坚持科技创新、绿色发展。公司被认定为国家级专精特新“小巨人”并于2025年8月入选重点“小巨人”名单。公司打造了一支由博士领衔,具有丰富行业经验和科研能力的研发团队。公司积极承担科技部中小企业科技创新基金项目、唐山市科技项目等项目,科研成果屡获殊荣,分别于2009年、2016年、2019年荣获河北省科技进步三等奖。随着公司募投项目进一步扩大生产规模,提升自动化、智能化水平,响应国家号召提升公司绿色制造水平及公司长期发展质量,前景较好。
开源证券北交所研究中心是业内首个设立的专注北交所、新三板的研究中心,专注这一领域10年。深耕科技新产业、专精特新小巨人、新质生产力。首创北交所行业划分:高端制造、TMT、化工新材料、医药生物、消费与服务五大战略行业。覆盖公司广,研究跟踪久。返回搜狐,查看更多